2020-01-08 09:23:28 15452 分享
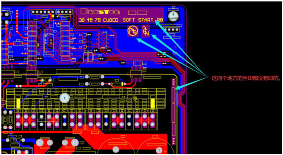
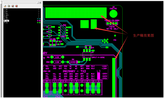
字符叠加在焊盘上,优先保证焊盘开窗,字符及字符串默认删除,但这个满足不了所有客户需求。
那么个别客户就是要个性化字符要求一定要字符体现在焊盘上。
这么个性化要求,请下单一定要备注说明清楚您的要求,软件规则字符不允许叠加在焊盘上,那么是铜皮上也是不可行的。
下单要备注,备注,备注说明你个性化要求。

如上图请写上XXX等字符充许叠加在焊盘上

下单不备注,字符叠加在焊盘或铜皮开窗区域0.15mm以内,将直接删除,请各位绘图大神一定要留意这些细节问题,
不要文件画好直接丢给你的采购,请传达你的信息。
